best365中国官方网站

  • 首页
  • 部门概况
  • 教师培训
  • 师德师风
  • 下载中心
教师培训

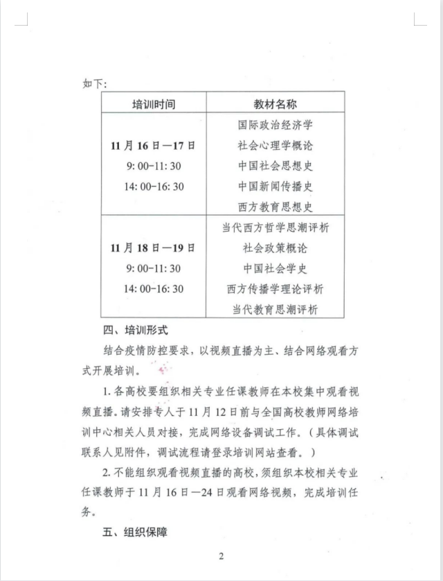
转发:关于展开教育部第十三期马工程重点教材任课教师培训的通知

作者:   时间:  2021-11-08 点击数:  17415


上一篇:best365官网组织教师赴全省普通高校“课程思政”教学比赛现场观摩与学习

下一篇:关于贯彻落实高校课程思政教学能力培训的通知

校内网站链接

  • best365中国官方网站
  • 人事处
  • 教务处

教育部相关网站链接

  • 中华人民共和国教育部
  • 中国研究生招生信息网
  • 中国教育考试网

教育厅相关网站链接

  • 湖南省教育厅
  • 湖南省教育考试院

Copyright(c)2022best365中国官方网站教师发展中心 All rights reserved

地址: 湖南省衡阳市蒸湘区,邮编: 421001 | 维护单位:教师发展中心