教育教学

教学动态

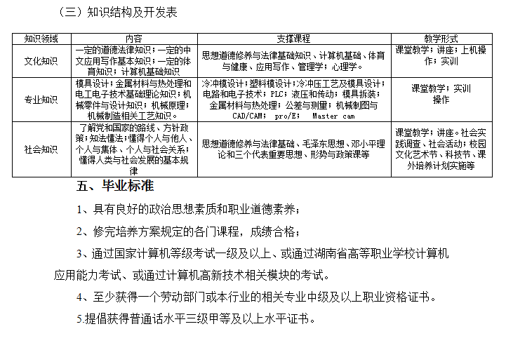
模具设计与制造专业人才培养标准
发布时间  :  2015-03-10  作者:best365中国官方网站_朱子溪  点击量  :  [18550]

专业大类:58制造       专业代码:580106

一、招生对象与学制

本专业招收高中毕业生或具有同等学历者,学制三年。

二、培养目标

本专业培养德、智、体全面发展,掌握模具设计与制造专业必备的基础理论知识和专门知识,掌握模具设计及制造技术,具有较强实际操作能力的高等技术应用型专门人才。具有制订模具成型工艺的能力;具有模具设计的能力;具有模具制造的实际操作技能;具有对模具及成型设备的调试、维护及故障分析能力;具有模具新工艺、新技术和新设备的接受及应用能力;熟练掌握模具CAD/CAM技术。

三、 职业面向

本专业毕业生具有很强的技术适应性,就业面非常广,能从事模具设计与制造行业的模具加工、装配、维修、试模工作,也能参与一般的模具制造行业的设计和试验工作。主要岗位有:

1. 机械设计人员、工艺员、设备管理员、绘图员。

2. 模具设计员,高级操作工。

3. 数控设备咨询员,营销员,高级调试员。

4. 生产计划员,调度员,车间主管等。