best365中国官方网站
学校首页
|
校长信箱
|
书记信箱
首页
学校领导
部门简介
动态信息
领导讲话
综合要闻
通知公告
信息公开
大事记
周工作安排
制度文件
当前位置 :
首页
>
通知公告
>
正文
通知公告
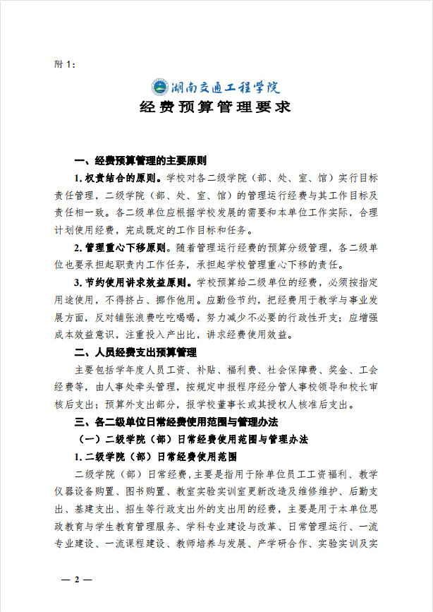
关于报送2022年度财务预算的通知
发布日期:2022年01月05日 点击:[26361]
关于
报送
2022年度财务预算的通知
上一篇 :
关于做好 2021-2022 学年寒假前后相关工作安排的通知
下一篇 :
关于2022年元旦放假安排的通知
推荐文章
在接待南通理工学院 来校调研交流会上的讲话
在危机中育新机,于变局中开新局——校长陈治亚在2026年新…
破晓征途启新章 ——2026年新年献词
政府网站
教育部
中国人力资源和社会保障部
国家留学网
中国教育科研网
省教育厅
省人力资源和社会保障厅
省人民政府
高校链接
清华大学
北京大学
复旦大学
华中科技大学
武汉大学
中南大学
上海交通大学
西安交通大学
哈尔滨工业大学
校内站点链接
西北工业大学
电子邮件系统
新闻网
图书馆
校友会
版权所有 © best365中国官方网站校办公室 湘ICP 备15007493号-2 电话:0734-8815001 传真 :0734-8815005 校长信箱 :xz@hnjt.edu.cn 刘文君书记信箱:liuwenjun@hnjt.edu.cn