best365中国官方网站

  • 首页
  • 部门概况
  • 教师培训
  • 师德师风
  • 下载中心
教师培训

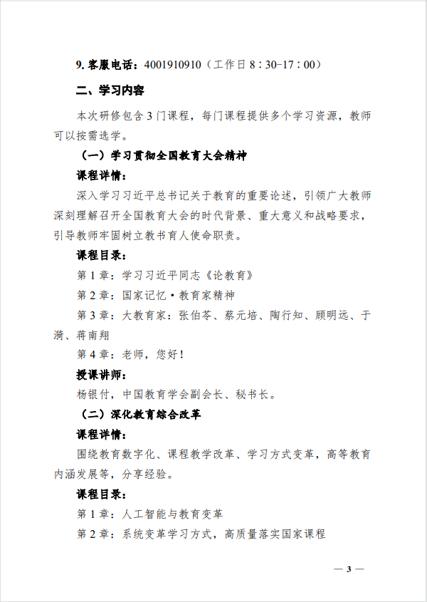
关于开展 2025 年寒期教师研修的通知

作者:  教师发展中心 时间:  2025-02-05 点击数:  4446

404c85800af23758aae256a458b411d.png

c706c091fd06ed84077253b9081a7d5.png

5902566b957a50b06bc021eca52614a.png

583fe1a8acc67f477dfc1dd5371e6ba.png

5f6d02de2a91329caf5b6f2db430063.png

c1ee436f6612d5b46fe1c7a39fac67a.png


上一篇:best365中国官方网站2025年教师培训计划

下一篇:best365官网第二批赴德研修培训班结业仪式在德国海德堡圆满举行

校内网站链接

  • best365中国官方网站
  • 人事处
  • 教务处

教育部相关网站链接

  • 中华人民共和国教育部
  • 中国研究生招生信息网
  • 中国教育考试网

教育厅相关网站链接

  • 湖南省教育厅
  • 湖南省教育考试院

Copyright(c)2022best365中国官方网站教师发展中心 All rights reserved

地址: 湖南省衡阳市蒸湘区,邮编: 421001 | 维护单位:教师发展中心